C市场蛋糕不断做大,预计2020年达176.89亿美元!
癌症生物标记物是肿瘤直接产生或由身体对癌症特定响应分泌的物质,这些物质或过程的存在表明癌症存在于人体。癌症生物标记物的识别对体内癌症的检测非常重要,此外癌症生物标记物用于诊断、药物研发、预测、个性化医疗、代理指标(如制药和临床试验等),可减少药物研发和临床试验的时间和成本。
2020年全球癌症生物标记物市场达176.89亿美元
全球癌症生物标记物市场在过去几年大幅度增长,2015年癌症生物标记物市场值为92.27亿美元,预计以13.9%的复合年增长率增长,至2020年,市场值增长至176.89亿美元。
推动癌症生物标记物市场快速增长的因素主要有:癌症发病率上升、组学技术的进步、政府对癌症研究的资助、癌症治疗个性化药物需求的增加、生物标记物在药品研发和临床试验中的应用增加。然而,生物标志物测试的监管和报销系统的不恰当、研发和发展的高资本投资以及样品收集和存储的困难都会抑制市场的增长。
根据政府对癌症生物标记物研究的资助、癌症患病率上升、对先进医疗设备的需求日益增长(如中国和印度)、临床试验日益增多以及跨国企业对新兴市场的关注日益增多,亚太地区市场的增长率预计最高。为了保持其市场份额,领先的企业不断专注新产品的研发和对现产品的升级以提高产品组合。越来越多的竞争推动市场不断创新,从而有助于整个行业克服各个方面的挑战,包括诊断、药物研发、个性化医疗和其他领域的挑战。
市场上企业主要包括:雅培(美国)、 Affymetrix Inc、罗氏、Illumina、Qiagen、 Agilent Technologies 、赛默飞、默克(美国)、美国BD公司、美国豪洛捷(Hologic Inc)。
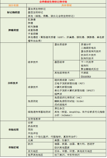
全球癌症生物标记物市场划分
全球癌症生物标记物市场的分割以类型为依据,主要包括:生物标记物、肿瘤类型、分析技术、应用市场和市场区域。如下一幅图帮你看清全球癌症生物标记物市场的划分:

(转载自生物谷Bioon.com)





